Retraite : Quel mécanisme privilégier pour assurer un départ progressif dans les meilleures conditions ?

Un homme âgé aux cheveux et à la barbe grisonnants, portant des lunettes et un pull léger, soulève ses lunettes et prend un air surpris, la bouche ouverte et les yeux écarquillés, sur un fond clair.
👁️ 81 vues

Retraite : Quel mécanisme privilégier pour assurer un départ progressif dans les meilleures conditions ?

Ce cas pratique explique comment Madame X d’une part et Monsieur Y d’autre part vont pouvoir choisir entre les dispositifs légaux pour s’assurer un départ en douceur à la retraite.

Il existe, dans le système social Français, 2 mécanismes en vigueur respectivement depuis 2018 et 2015 à savoir :

  • La retraite progressive si l’on souhaite rester chez l’employeur actuel en continuant de cotiser pour sa future retraite ;
  • Le cumul emploi-retraite si l’on souhaite mener une nouvelle activité salariée ou non salariée avec une liquidation préalable de sa retraite.

Madame X souhaite mener une activité de consulting et donc va s’orienter vers le cumul emploi-retraite. Elle sera dans le cas d’un cumul entre retraite et salaire :

  • Sans plafond (dit libéralisé), si elle répond à tous les critères nécessaires ;
  • Plafonné, s’il lui manque des trimestres pour atteindre le taux plein par exemple.

Monsieur Y quant à lui, peut réduire progressivement son temps de travail chez son employeur ou partir immédiatement et débuter une nouvelle activité. Il va donc choisir entre :

  • La retraite progressive ;
  • Le cumul emploi-retraite.

Ces dispositifs encore méconnus sont pourtant en plein essor, Olivier Dussopt, Ministre du travail, souhaite notamment élargir le dispositif de la retraite progressive à la fonction publique dans le cadre de la réforme des retraites.

Des dispositifs qui varient en fonction des objectifs et des droits acquis par chacun :

Situation de Madame X :

Madame X a 62 ans, elle souhaite quitter son travail et débuter une activité de consulting pour ne pas interrompre brutalement toute activité. Elle s’interroge toutefois sur les conséquences de ce choix et notamment les potentiels effets sur sa retraite.

Madame X a cotisé tous ses trimestres, elle peut partir à l’âge légal de 62 ans et touchera une retraite nette annuelle totale de 29 901€ / an.

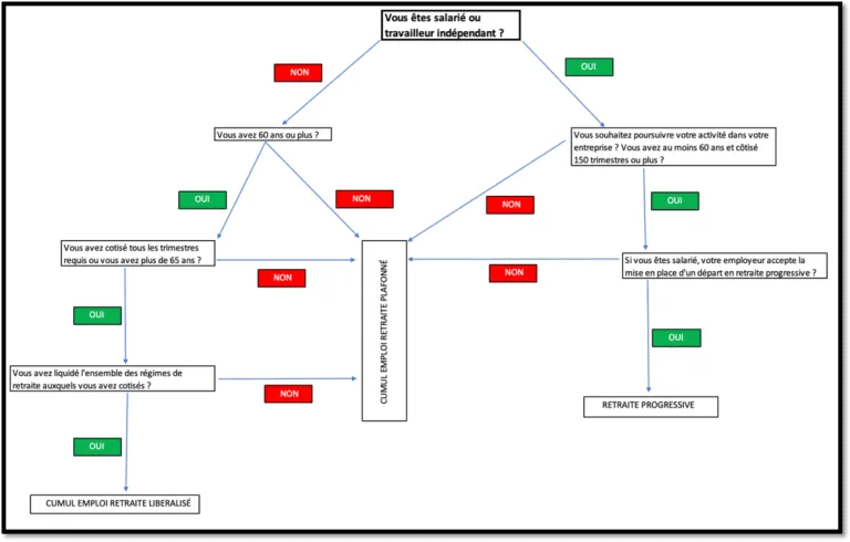
Madame X va liquider sa retraite et va opter pour le cumul emploi-retraite. Pour savoir sous quelles modalités (plafonné ou non plafonné dit libéralisé), le cumul emploi-retraite peut s’appliquer, il est possible de suivre l’arbre de décision suivant :

schéma qui représente le cumul emploi retraite plafonné et retraite libéralisée

Nous allons voir ici les 2 scénarios envisageables :

  • OPTION 1: Le scénario dans lequel Madame X dispose bien des conditions pour bénéficier du cumul emploi-retraite libéralisé ;
  • OPTION 2: Le scénario dans lequel au contraire, Madame X ne remplit pas les conditions pour bénéficier du cumul emploi-retraite libéralisé et sera donc soumise au cumul emploi-retraite plafonné.

 

OPTION 1 : bénéfice du cumul emploi-retraite libéralisé

Quels vont être les droits de Madame X avec le bénéfice du cumul emploi-retraite libéralisé ?

En l’occurrence, Madame X a plus de 60 ans, dispose de tous ses trimestres et va liquider tous ses régimes de retraite. Elle peut ainsi bénéficier du cumul emploi-retraite libéralisé, c’est-à-dire sans application d’un plafond de revenu.

Elle peut donc librement cumuler intégralement les revenus liés à son activité de consulting et ses pensions de retraite.

Pour rappel, sa pension de retraite est de 29 901€ / an. Son activité de consulting lui permettra de toucher 20 200€ / an.

Le cumul emploi-retraite dans ces conditions va permettre à Madame X d’avoir à la fois la liberté offerte par l’activité de consulting et des revenus cumulés de 50 101€ / an.

OPTION 2 : application du cumul emploi-retraite plafonné

A la différence de la situation précédemment évoquée, retenons que Madame X ne répond pas à tous les critères (par exemple, il lui manque 4 trimestres).

Si elle décide de faire valoir ses droits à la retraite tout en poursuivant une autre activité, elle sera donc assujettie de droit au dispositif du cumul emploi-retraite plafonné.

Pour rappel, sa pension de retraite est de 29 901€ / an[1] soit 2 491€ par mois. Son activité de consulting lui permettra de toucher 20 200€ net par an.

Madame X sera soumise au cumul emploi-retraite plafonné, le montant qu’elle percevra sera donc limité à un montant total de revenus mensuels équivalent au plus élevé des 2 montants suivants :

  • Plafond n°1 : soit 160% du Smic brut (soit 2 634€) ;
  • Plafond n°2 : soit la moyenne des 3 derniers salaires bruts de l’intéressé (environ 2 916€ par hypothèse).

La moyenne de ses 3 derniers salaires de 2 916€ est ici plus avantageuse.

Comme Madame X perçoit une pension de retraite brute mensuelle de 2 491€ par mois, la rémunération perçue par son activité de consulting sera limitée à 424 € maximum (2916-2491 de retraite).

[1] Le fait que Madame ne dispose pas de tous ses trimestres devrait diminuer sa retraite perçue en comparaison de l’hypothèse « a ». Toutefois, pour simplifier le comparatif, nous conserverons le montant de retraite annuel de la précédente hypothèse.

Le cumul de la rémunération annuelle nette et des pensions de retraite sera ainsi plafonné à 34 992€ / an maximum contre 50 101€ / an en cas de cumul emploi-retraite libéralisé.

Compte tenu de l’écart de 2 000€ / mois et du peu de trimestres manquants, il pourra être intéressant à Madame X de continuer son activité pendant 1 an avant de partir pour du cumul emploi-retraite.

De manière générale, il ressort de ce cas, que plus l’écart entre le salaire actuel et la pension de retraite perceptible est important et plus l’intérêt du cumul emploi-retraite libéralisé est important.

Situation de Monsieur Y :

Quels sont les droits de Monsieur Y en cas de départ en retraite ?

Monsieur Y a 64 ans et a donc dépassé l’âge légal pour partir à la retraite.

Il peut percevoir une retraite totale brute annuelle de : 21 943€ / an (1 828€ / mois).

Ceci étant dit, quel mécanisme favoriser pour permettre à M. de partir à la retraite en optimisant sa rémunération ?

Comme il n’a pas cotisé l’ensemble des trimestres requis pour partir à taux plein, Monsieur Y ne pourra pas bénéficier du cumul emploi-retraite libéralisé.

En revanche, il pourra utiliser le mécanisme du cumul emploi-retraite plafonné ou le système de la retraite progressive puisqu’il peut également rester chez son employeur.

Le choix entre ces 2 options (cumul emploi-retraite ou retraite progressive) n’est pas un choix purement financier mais avant tout un choix de mode de vie. La retraite progressive permet une réduction évolutive du temps de travail à hauteur de 20% par an sur 5 ans.

OPTION 1 : application du cumul emploi-retraite plafonné

S’il opte pour le cumul emploi-retraite plafonné, il sera limité à un montant total de revenus mensuels de 2 634€ ou la moyenne de ses 3 derniers salaires (2 333€ pour M. Y) s’ils offrent un plafond plus avantageux.

Puisqu’il touche une retraite brute mensuelle de 1 828€ par mois, il faut que le supplément de rémunération brut ne dépasse pas le delta entre le plafond et les pensions de retraite, c’est-à-dire 806 € (2 634-1 828) par mois soit 9 672€ par an.

Il faudra donc une rémunération annuelle brute maximum de 9 672€ afin d’éviter que cela empiète sur la pension de retraite.

Le cumul de la rémunération annuelle nette et des pensions de retraite sera ainsi plafonné à 31 615€ / an maximum (21 943€ de retraite et 9 672€ d’activité annexe).

Par ailleurs, les pensions de retraite ayant été liquidées, les revenus perçus avec l’activité professionnel ne permettront pas de cotiser des droits supplémentaires à la retraite.

OPTION 2 : application de la retraite progressive

Si Monsieur Y opte pour la retraite progressive, il ne sera pas obligé de venir réduire fortement sa rémunération, il pourra donc rester sur la base qu’il avait avant de prendre sa retraite. En revanche, il ne touchera pas non plus la totalité de ses pensions de retraite.

La retraite progressive prévoit sur 5 ans un prorata entre les revenus perçus et les pensions de retraite :

  • Ainsi durant l’année 1, pour un temps de travail réduit de 20%, la rémunération annuelle de 28 000€ est également réduite de 20% soit 22 400€ ;
  • En contrepartie, il perçoit 20% du montant de sa retraite 21 943€ calculée à date soit 4 388€.

Il percevra au total des revenus annuels pour un montant de 26 788€ durant son activité[1].

Ces revenus sont certes inférieurs à l’option cumul emploi-retraite mais elles ne recouvrent pas le même temps de travail.

Cette solution présente ainsi un double avantage :

  • Le temps de travail est donc réduit de 20% ;
  • Les revenus perçus durant le départ en retraite progressive continuent à cotiser des droits pour la retraite (à la différence du cumul emploi-retraite !).

Le taux de 20% passe à 40% en année 2, puis 60% en année 3 jusqu’à la retraite totale en année 5.

Tableau récapitulatif des dispositifs légaux applicable en matière de départ en retraite :

[1] Les 26 788€ correspondent à 80% des revenus annuels, soit 22 400 € (80%*28000) auxquels s’ajoutent 20% des pensions de retraite, soit 4 388€ (21943*20%).

tableau comparatif cumul emploi retraite progressif et retraite progressive

À retenir :

Pour aller plus loin :

Dans le cas de Madame X, comment vont être prises en compte les cotisations retraites versées au titre de l’activité de consulting ?

Madame X, devra verser des cotisations sur les revenus perçus de son activité de consulting. Ces cotisations ne lui seront d’aucune utilité puisqu’en l’état actuel, le mécanisme du cumul emploi-retraite ne prend pas en compte les cotisations.

Elle ne bénéficiera donc pas des majorations par trimestre cotisé supplémentaire, ni de points supplémentaires augmentant sa retraite complémentaire.

Quel est l’impact des années non cotisées ?

Cette solution du cumul emploi-retraite libéralisé semble répondre à toutes les exigences du départ en retraite en douceur sans pour autant limiter les revenus perçus. La seule limite notable est que la liquidation des régimes de retraite induite par le cumul emploi-retraite bloque toutes cotisations futures pour les régimes en « points ».

Ainsi, la question à soulever est la suivante : n’y a-t-il pas un intérêt à travailler quelques années supplémentaires sans le cumul emploi-retraite pour cotiser plus de points et donc, avoir une retraite plus élevée ?

Avec sa dernière rémunération avant liquidation des régimes de retraite, Madame X va cotiser 124 points Agirc Arrco supplémentaires par an.

Ces 124 points ont une valeur unitaire de service de 1,3498€, soit un supplémentaire de retraite annuel de 168€ / an.

Pour vérifier l’impact final de ces cotisations supplémentaires à la retraite, il est possible de projeter le calcul suivant : (X*Y)/(Z*W) = point d’équilibre [1].

Avec les données retenues, il faudrait dans notre exemple attendre 89 années pour que les points supplémentaires cotisés soient plus intéressants que les revenus perçus grâce au cumul emploi-retraite.

 

Ainsi, il est nettement préférable pour Madame d’un point de vue strictement financier, d’opter pour le cumul emploi-retraite libéralisé.

[1] (« X » étant le montant supplémentaire que Madame X touche par année avec la perception de sa pension de retraite * « Y » le nb d’année où elle veut encore travailler) / (« Z » montant pension supplémentaire liés aux points cotisés * « W » le nombre d’année supplémentaire où elle cotise des points)

Votre interlocuteur

Depuis près de 20 ans, Culture Patrimoine accompagne ses clients, jeunes pleins d’avenir, startupers, cadres dirigeants, chefs d’entreprise ou retraités dans la définition, la mise en œuvre et l’accompagnement dans le temps de leurs stratégies patrimoniales. Nous intervenons également en tant qu’enseignants dans les formations de référence à destination des professionnels du patrimoine.

Ces années de travail ont permis le développement d’une expertise et d’une expérience uniques sur l’ensemble des sujets patrimoniaux.

Ainsi, le taux annuel de reconduction de notre service d’accompagnement patrimonial est de plus de 97%.

Retrouvez toute l’équipe sur www.culturepatrimoine.fr/equipe/

Découvrez nos cas pratiques dès leur sortie en nous rejoignant sur Linkedin : https://www.linkedin.com/company/culture-patrimoine

Article rédigé le 10 janvier 2023 par Nathan Madelain, Analyste senior.

Une question, un projet ou simplement l’envie d’échanger ?

Chaque situation patrimoniale est unique. Que vous souhaitiez obtenir un premier éclairage, approfondir une réflexion ou être accompagné dans la durée, l’équipe de Culture Patrimoine est à votre écoute.

Ce formulaire constitue le premier pas vers un échange confidentiel, humain et sans engagement.

Nous reviendrons vers vous dans les meilleurs délais afin de comprendre votre situation et vous apporter une réponse claire et adaptée.

Cet article vous a été utile ? N’hésitez pas à partager:

Edouard VIVIER

Responsable administratif

Portrait photo d Edouard Vivier, Responsable administratif chez Culture Patrimoine

Diplômé en marketing et communication, Édouard Vivier a rejoint Culture Patrimoine après avoir exploré plusieurs secteurs. Il met aujourd’hui sa polyvalence, son sens de l’organisation et sa disponibilité au service de l’administration des stratégies patrimoniales de nos clients.

Organisé, polyvalent et toujours prêt à rendre service, Édouard coordonne les aspects administratifs avec rigueur et réactivité. Passionné par les bonnes adresses parisiennes, il contribue aussi à l’organisation des événements internes — un atout pour la cohésion d’équipe et la relation client.

Quentin VIALA

Consultant

Portrait photo de Quentin Viala Consultant chez Culture Patrimoine

Après un Master en Gestion de Patrimoine à l’Université Paris-Dauphine, Quentin Viala a rejoint Culture Patrimoine avec l’envie d’apporter son énergie, son implication sans faille et sa bonne humeur légendaire. Il s’engage à offrir un service de première qualité à nos clients, avec sérieux et proximité.

Organisé, dynamique et orienté client, Quentin combine compétences techniques et sens du relationnel pour accompagner chaque projet patrimonial avec attention, transparence et bienveillance — fidèle aux valeurs du cabinet.

Antoine VAQUIE

Analyste sénior

Portrait d Antoine Vaquie Analyste sénior chez Culture Patrimoine Fort d’une solide formation avec un Master en droit du patrimoine de l’Université Paris Dauphine,

Titulaire d’un Master en Droit du patrimoine de l’Université Paris-Dauphine, Antoine met aujourd’hui son savoir-faire technique et sa proximité client au service de Culture Patrimoine.

Engagé socialement, il consacre également du temps à des associations, une dimension humaine qui reflète ses valeurs d’empathie et d’intégrité. Sa passion pour la technicité et son dévouement envers les clients font de lui un membre essentiel de notre équipe.

Tristan TRAVERSE

Partner

Portrait de Tristan Traverse Partner chez Culture Patrimoine Diplômé du Master II Ingénierie Sociétaire et Patrimoniale de Rennes, ce breton a rejoint Culture Patrimoine après avoir finalisé sa formation au sein d’un cabinet d’avocats.
Diplômé du Master II Ingénierie Sociétaire et Patrimoniale de Rennes, Tristan Traverse a rejoint Culture Patrimoine après avoir finalisé sa formation au sein d’un cabinet d’avocats. Spécialisé en fiscalité internationale et reconnu pour son sens du détail, il accompagne avec précision notre clientèle nationale et internationale.Rigoureux, attentif et orienté service client, Tristan combine expertise technique et approche personnalisée pour proposer des solutions patrimoniales sur mesure, adaptées à des situations souvent complexes.

Mélanie SALMON

Analyste expert

Portrait de Mélanie Salmon Analyste expert chez Culture Patrimoine

Mélanie Salmon a rejoint Culture Patrimoine après avoir obtenu son Master 2 en Ingénierie Sociétaire et Patrimoniale à la faculté de droit de Rennes 1, où elle a suivi l’intégralité de son cursus universitaire.

Elle met aujourd’hui son empathie, son sens de l’écoute et son esprit d’équipe au service de nos clients, en s’engageant à offrir un accompagnement attentif, personnalisé et de qualité.

Nicolas NICAISE

Partner

Portrait de Nicolas Nicaise Partner chez Culture Patrimoine Nicolas Nicaise a fondé Culture Patrimoine en 2003. Aujourd’hui co-gérant de cette société indépendante de services patrimoniaux, il pilote le développement et l’orientation stratégique de l’entreprise.

Entrepreneur dans l’âme et ingénieur Télécom de formation, Nicolas Nicaise a fondé Culture Patrimoine en 2003. Aujourd’hui co-gérant de cette société indépendante de services patrimoniaux, il pilote le développement et l’orientation stratégique de l’entreprise.

Chaque année, il intervient auprès d’étudiants de l’Université Paris Dauphine‑PSL ainsi que dans d’autres programmes de formation patrimoniale de référence. Il est en outre médiateur près de la Cour d’Appel de Paris — un rôle qui témoigne de son sens de l’éthique, de la responsabilité et de l’engagement. Originaire de la Champagne, il porte avec lui les valeurs d’authenticité, d’exigence et de bienveillance.

Diplômé en management de l’INSEAD et en gestion de patrimoine de l’ESC Paris, Nicolas combine vision entrepreneuriale, expertise patrimoniale et sens du service — un mélange rare qui permet à Culture Patrimoine de proposer un accompagnement stratégique et personnalisé à ses clients.

Nolwen MARTINET

Analyste

Portrait de Nolwen Martinet Analyste chez Culture Patrimoine

En alternance dans le cadre de son Master en Gestion de Patrimoine à l’Université Paris-Dauphine-PSL, Nolwen Martinet met sa rigueur, son sens du service client et son esprit d’équipe au service de Culture Patrimoine.

Toujours à l’écoute et très organisée, elle s’engage à apporter à chaque client un accompagnement personnalisé, fiable et clair: alliant technicité, disponibilité et bienveillance.

Arthur Maître

Partner

Portrait de Arthur Maître Partner chez Culture Patrimoine.Après un Master Gestion de Patrimoine et des expériences réussies (Groupe Edmond de Rothschild et Lombard Odier), Arthur met ses compétences au profit de Culture Patrimoine qu’il a rejoint en 2014. Spécialisation : cession d’entreprise et optimisations patrimoniales pré et post-cession.

Après un Master Gestion de Patrimoine et des expériences réussies auprès d’institutions renommées, Arthur Maitre a rejoint Culture Patrimoine en 2014. Il y exerce depuis une spécialisation confirmée dans la cession d’entreprise et les optimisations patrimoniales pré et post-cession.

Alliant expertise technique et sens aigu du conseil, il accompagne ses clients avec discernement et fiabilité. Son approche personnalisée et rigoureuse permet d’élaborer des stratégies patrimoniales optimisées, adaptées aux enjeux complexes de transmission ou de restructuration.

Nathan MADELAIN

Consultant

Portrait de Nathan Madelain, Consultant chez Culture Patrimoine

Après un Master II en ingénierie du patrimoine, spécialisé en retraite et prévoyance, Nathan Madelain rejoint Culture Patrimoine avec l’objectif d’apporter une expertise technique pointue à chaque dossier patrimonial.

Doté d’un sens du service client hors norme, il combine rigueur, écoute et sens du détail pour proposer des conseils sur-mesure, adaptés aux ambitions et contraintes de chacun de nos clients.

Coralie LOPES

Analyste expert

Portrait photo de Coralie Lopes - Analyste senior Dans le cadre de sa formation en Gestion de Patrimoine au sein de l’Université Paris-Dauphine, Coralie a rejoint l’équipe, à laquelle elle apporte sa rigueur et son implication. Forte de ses compétences en gestion d’entreprises et en comptabilité, elle offre un service de qualité à nos clients.

Dans le cadre de sa formation en Gestion de Patrimoine à l’Université Paris-Dauphine, Coralie Lopes nous a rejoints pour contribuer à l’accompagnement personnalisé de nos clients.

Au fil des missions, elle apporte sa rigueur, sa bienveillance et un sens aigu de l’organisation autant d’atouts précieux pour garantir un service de qualité chez Culture Patrimoine.

Valentina Lalli

Analyste

Portrait de Valentina Lalli Analyste chez Culture Patrimoine. En alternance au sein du Master Gestion de Patrimoine de l’Université Paris Dauphine-PSL, Valentina met à profit son dynamisme et son sens de l’organisation pour offrir un accompagnement sur-mesure et de qualité à ses clients.

En alternance dans le cadre de son Master en Gestion de Patrimoine à l’Université Paris Dauphine-PSL, Valentina Lalli s’investit pleinement pour offrir un accompagnement sur-mesure et de qualité à chaque client de Culture Patrimoine.

Dynamique, organisée et à l’écoute, elle combine rigueur académique et sens du service. Son objectif : accompagner de façon personnalisée les projets patrimoniaux, en veillant à la clarté, la transparence et la confiance tout au long du parcours client.

Aurélie KHALDI

Partner

Portrait de Aurelie Khaldi Partner chez Culture Patrimoine. Spécialiste des stratégies patrimoniales complexes, Aurélie KHALDI, co-gérante associée de Culture Patrimoine, allie technicité et service client d’excellence. Elle met également son expérience au service des professionnels du secteur et intervient notamment auprès des groupes Francis Lefebvre Formation et Revue Fiduciaire.

Spécialiste des stratégies patrimoniales complexes, Aurélie KHALDI est co-gérante associée de Culture Patrimoine. Elle combine une expertise fiscale et financière pointue avec un sens aigu du service client, pour offrir un accompagnement de très haute qualité à des clients exigeants particuliers ou professionnels.

En charge de la partie business du cabinet, elle a su développer Culture Patrimoine pour en faire un acteur reconnu dans son secteur. Parallèlement, elle met son expérience au service des professionnels du domaine, en intervenant notamment auprès de groupes de formation comme Francis Lefebvre Formation et Revue Fiduciaire, ce qui atteste de sa légitimité et de sa valeur ajoutée.

Diplômée d’un Master 2 en Ingénierie Fiscale et Juridique du Patrimoine de Rennes, Aurélie conjugue rigueur académique et sens de l’anticipation. Elle s’engage quotidiennement à bâtir des solutions patrimoniales structurées, durables et personnalisées, toujours dans l’intérêt du client.

Valentin JOLY

Analyste

Portrait de Valentin Joly Analyste chez Culture Patrimoine. Après un Master en Ingénierie du patrimoine à l’Université d’Orléans, Valentin a décidé de mettre ses compétences techniques et son sens du relationnel au service de Culture Patrimoine et de ses clients.

Après un Master en Ingénierie du patrimoine à l’Université d’Orléans, Valentin Joly a choisi de mettre ses compétences techniques et son sens du relationnel au service de Culture Patrimoine et de ses clients.

Fort d’une première expérience en gestion de patrimoine indépendante, il apporte aujourd’hui un regard précis et structuré, combinant analyse pointue et sens de l’écoute. Son engagement et son sérieux en font un atout fiable pour accompagner nos clients dans la construction et la sécurisation de leur projet patrimonial.

Convaincu que la gestion de patrimoine va au-delà des chiffres, Valentin met un point d’honneur à instaurer une relation de confiance avec chaque client, pour bâtir des stratégies durables, personnalisées et alignées avec leurs objectifs de vie.

Charlotte GOLLENTZ

Analyste sénior

Portrait de Charlotte Gollentz Analyste junior chez Culture Patrimoine. Charlotte nous a rejoint lors de son stage de fin d’études au sein du Master Ingénierie Juridique et Fiscale du Patrimoine de l’Université de Strasbourg. Elle poursuit désormais l’aventure à nos côtés en nous apportant son sourire, son sérieux et son sens de l’esprit d’équipe au quotidien.

Charlotte Gollentz a rejoint Culture Patrimoine dans le cadre de son stage de fin d’études au sein du Master Ingénierie Juridique et Fiscale du Patrimoine de l’Université de Strasbourg. Son immersion a rapidement confirmé son intérêt pour le conseil patrimonial — aujourd’hui, elle poursuit l’aventure à nos côtés, apportant quotidiennement son sourire, son sérieux et son sens d’équipe.

Grâce à sa formation pointue en ingénierie patrimoniale et à sa capacité à allier rigueur juridique et approche humaine, Charlotte s’attache à proposer un accompagnement fiable et adapté à chaque client.

Sa bienveillance et son implication font d’elle une collaboratrice précieuse, capable de faire le lien entre technique et écoute client.

Camille Giroudon

Senior Consultant

Portrait de Camille Giroudon, senior Consultante chez Culture Patrimoine Diplômée du master en Droit & Gestion de patrimoine à Rennes, Camille Giroudon combine une formation académique solide et une véritable passion pour le service client.

Diplômée du master en Droit & Gestion de patrimoine à Rennes, Camille Giroudon combine une formation académique solide et une véritable passion pour le service client. En tant que Senior Consultant chez Culture Patrimoine, elle mobilise sa ténacité, sa rigueur et sa capacité d’écoute pour accompagner chacun de ses clients avec précision et humanité.

Sportive de haut niveau, elle cultive l’esprit d’équipe, l’endurance et le goût du challenge: des qualités qu’elle transpose dans son conseil patrimonial.

Grâce à sa détermination et son sens de l’engagement, Camille met tout en œuvre pour concevoir des solutions adaptées aux objectifs et aux projets de vie de chaque client.

Sidonie FOURMOND

Analyste

Portrait de Sidonie Fourmond, Analyste chez Culture Patrimoine. Titulaire d’un contrat en alternance au sein de Culture Patrimoine depuis septembre 2024, Sidonie Fourmond évolue en tant qu’Analyste. Elle avait d’abord rejoint le cabinet comme stagiaire en mai 2024, ce qui lui a permis de s’immerger rapidement dans les pratiques du conseil patrimonial avant de poursuivre avec l’alternance.
Titulaire d’un contrat en alternance au sein de Culture Patrimoine depuis septembre 2024, Sidonie Fourmond évolue en tant qu’Analyste. Elle avait d’abord rejoint le cabinet comme stagiaire en mai 2024, ce qui lui a permis de s’immerger rapidement dans les pratiques du conseil patrimonial avant de poursuivre avec l’alternance.Avant cela, elle a acquis une première expérience dans le secteur de la gestion et de l’administratif, ce qui lui confère une approche rigoureuse et structurée. Sa polyvalence, son sérieux et son engagement font d’elle un élément fiable pour accompagner les clients de Culture Patrimoine dans leurs projets patrimoniaux.

Lola Dufour

Analyste

portrait de Lola Dufour, Analyste chez Culture Patrimoine. En alternance dans le cadre de son Master en Gestion de Patrimoine à l’Université Paris Dauphine, Lola contribue à Culture Patrimoine avec sérieux, bienveillance et un bel esprit d’équipe.
En alternance dans le cadre de son Master en Gestion de Patrimoine à l’Université Paris Dauphine, Lola contribue à Culture Patrimoine avec sérieux, bienveillance et un bel esprit d’équipe. Elle apporte un regard neuf et une énergie utile pour enrichir l’accompagnement des clients.Sensible aux défis patrimoniaux contemporains, elle s’attache à combiner expertise financière et approche humaine pour répondre au mieux aux attentes de nos clients, qu’ils soient particuliers ou professionnels.

Chloë DENIS

Analyste sénior

Portrait de Chloe Denis Analyste sénior chez Culture Patrimoine
Titulaire d’un Master en Ingénierie Patrimoniale de l’Université de Rennes (M2 ISP), spécialité très complète en droit, fiscalité et ingénierie sociétaire/patrimoniale, Chloë met aujourd’hui au service des clients de Culture Patrimoine une formation pointue ainsi qu’une solide culture du conseil patrimonial.Elle combine rigueur juridique et sens de l’accompagnement client, pour proposer des solutions adaptées et pérennes. Son expertise lui permet de naviguer avec fluidité entre aspects fiscaux, juridiques et patrimoniaux, tout en conservant une approche humaine et personnalisée, essentielle dans l’accompagnement des patrimoines familiaux ou professionnels.

Céline DELRÉE

Responsable missions administratives et règlementaires

Portrait de Céline Delrée Responsable missions administratives et règlementaires chez Culture Patrimoine. Impliquée dans le développement sociétal de Culture Patrimoine, Céline est la coordinatrice des actions de finance verte. Elle est par ailleurs toujours présente et active dans nos actions internes de qualité de vie au travail.
Spécialisée dans les missions réglementaires, Céline est notre référente chez Culture Patrimoine pour assurer le respect absolu de nos engagements. Grâce à ses expériences professionnelles en gestion de patrimoine et dans le secteur de la finance, son expertise est précieuse pour Culture Patrimoine.Impliquée dans le développement sociétal de Culture Patrimoine, Céline est la coordinatrice des actions de finance verte. Elle est par ailleurs toujours présente et active dans nos actions internes de qualité de vie au travail.

Nicolas de BEAUCOUDREY

Senior Consultant

Portrait de Nicolas de Beaucoudrey, Senior Consultant. Nicolas a rejoint Culture Patrimoine pour la dimension service client qui lui est chère. Il manage désormais une équipe dans le même état d’esprit.
Après une spécialisation en International Wealth Management à l’ESCP et des expériences professionnelles en banque privée au Crédit Agricole et en family office chez Cyrus Conseil, Nicolas a rejoint Culture Patrimoine pour la dimension service client qui lui est chère. Il manage désormais une équipe dans le même état d’esprit.Il est intervenant chez Francis Lefebvre Formation sur les sujets liés au patrimoine du chef d’entreprise.Moniteur de moniteurs de voile, il sait naviguer sur une mer d’huile comme par gros temps.

Clément DAMBLANT

Analyste sénior

Clément Damblant Analyste Senior chez Culture Patrimoine
Clément nous a rejoints en 2022 suite à un brillant parcours à l’Université Paris 1 Panthéon-Sorbonne en droit et fiscalité de l’entreprise, ainsi qu’une expérience en banque privée.De par sa technicité et son implication pour le service client, Clément est un réel atout pour l’équipe de Culture Patrimoine.Il est par ailleurs avide de course à pied et participe régulièrement à des marathons et compétitions à travers la France.

Thomas COLI

Analyste

Portrait de Thomas Coli Analyste chez Culture Patrimoine
Titulaire d’un Master en Gestion de Patrimoine et Patrimoine Professionnel de l’Université de Montpellier, Thomas a choisi de mettre à profit son expertise technique approfondie ainsi que son excellent sens du relationnel au service de Culture Patrimoine et de ses clients. Un atout essentiel au sein de notre cabinet.

Lucas BULFONI

Manager

Lucas Bulfoni Manager chez Culture Patrimoine
Après un Master 2 en Économie à la Toulouse School of Economics et une expérience dans un cabinet de gestion de patrimoine indépendant, Lucas a choisi de mettre ses compétences techniques et son dynamisme au service de ses clients. Ce travailleur impliqué et sa bienveillance font de lui un excellent atout pour l’accompagnement des clients de Culture Patrimoine.

Gabriel BOER

Analyste sénior

Gabriel Bauer analyste Senior chez Culture Patrimoine

Après l’obtention de son Master en ingénierie du Patrimoine à l’université de Toulouse, Gabriel a décidé mettre ses compétences civiles et fiscales au service de Culture Patrimoine afin d’aider à la construction de stratégies patrimoniales d’excellence. Ses qualités humaines offrent à sa clientèle un service irréprochable.

Alysé BEFFARA

Analyste expert

portrait de Alysé Beffara Analyste expert chez Culture Patrimoine
Après un Mastère Spécialisé de l’ESCP en International Wealth Management et une expérience dans un cabinet de gestion de patrimoine indépendant, Alysé a choisi de mettre ses compétences techniques, son dynamisme et son empathie au service de ses clients.

Julien BAUSSANT

Analyste

Portrait Julien Baussant Analyste chez Culture Patrimoine

Après quatre années d’études au sein du BBA Global Business Administration de l’emlyon business school, Julien Baussant a poursuivi son parcours avec le Mastère Spécialisé® Manager en Gestion de Patrimoine Financier à SKEMA Business School.

Dans le cadre de ce cursus, il a rejoint Culture Patrimoine où il a effectué un stage puis une alternance entre janvier 2024 et octobre 2025.

Fanny BASTIEN

Consultant

Fanny Bastien de Consultante chez Culture Patrimoine
L’implication et le sens du service de Fanny sont de réels atouts pour l’équipe. Après un Master en Ingénierie du Patrimoine à Toulouse et des expériences professionnelles en banque privée, elle a choisi de mettre ses compétences au profit des clients de Culture Patrimoine.

Chloé BAINVILLE

Analyste

Portrait de Chloé Bainville Analyste chez Culture Patrimoine
Originaire de Bordeaux, c’est après l’obtention de son Master en Ingénierie Patrimoniale à l’Université de Toulouse que Chloé a décidé de mettre ses compétences techniques au service de Culture Patrimoine. Sa bienveillance et son professionnalisme offrent un accompagnement d’excellence à nos clients.

Laetitia ALDEGUER

Partner

Portrait de Laetitia Aldeguer Analyste chez Culture Patrimoine
Laetitia ALDEGUER a rejoint Culture Patrimoine en 2008 et en est devenue associée en 2018. Outre l’accompagnement de plusieurs familles historiques, elle assume la responsabilité des fonctions supports de l’entreprise : réglementaire, administratif, qualité, finances, comptabilité et ressources humaines.Entraîneure de twirling bâton et ancienne pratiquante, elle a mené des athlètes jusqu’à des titres et médailles aux championnats de France et d’Europe.Elle est diplômée d’un DESS de Finance à Paris VI.

Prenom et NOM

Poste occupé